学校官网
|
搜索
首页
学院概况
学院简介
机构设置
现任领导
师资队伍
师资队伍
人才培养
教学动态
学科工作
实训实习
科学研究
科研动态
科研项目
科研成果
党建工作
组织建设
党建动态
廉政建设
学生工作
团学组织
团学动态
招生就业
招生工作
就业工作
实训实习
实训概况
管理制度
实训建设
实训实习
中职教育
中职教育
社会服务
社会服务
学校官网
首页
学院概况
学院简介
机构设置
现任领导
师资队伍
师资队伍
人才培养
教学动态
学科工作
实训实习
科学研究
科研动态
科研项目
科研成果
党建工作
组织建设
党建动态
廉政建设
学生工作
团学组织
团学动态
招生就业
招生工作
就业工作
实训实习
实训概况
管理制度
实训建设
实训实习
中职教育
中职教育
社会服务
社会服务
实训实习
实训概况
管理制度
实训建设
实训实习
管理制度
当前位置:
首页
->
实训实习
->
管理制度
->
正文
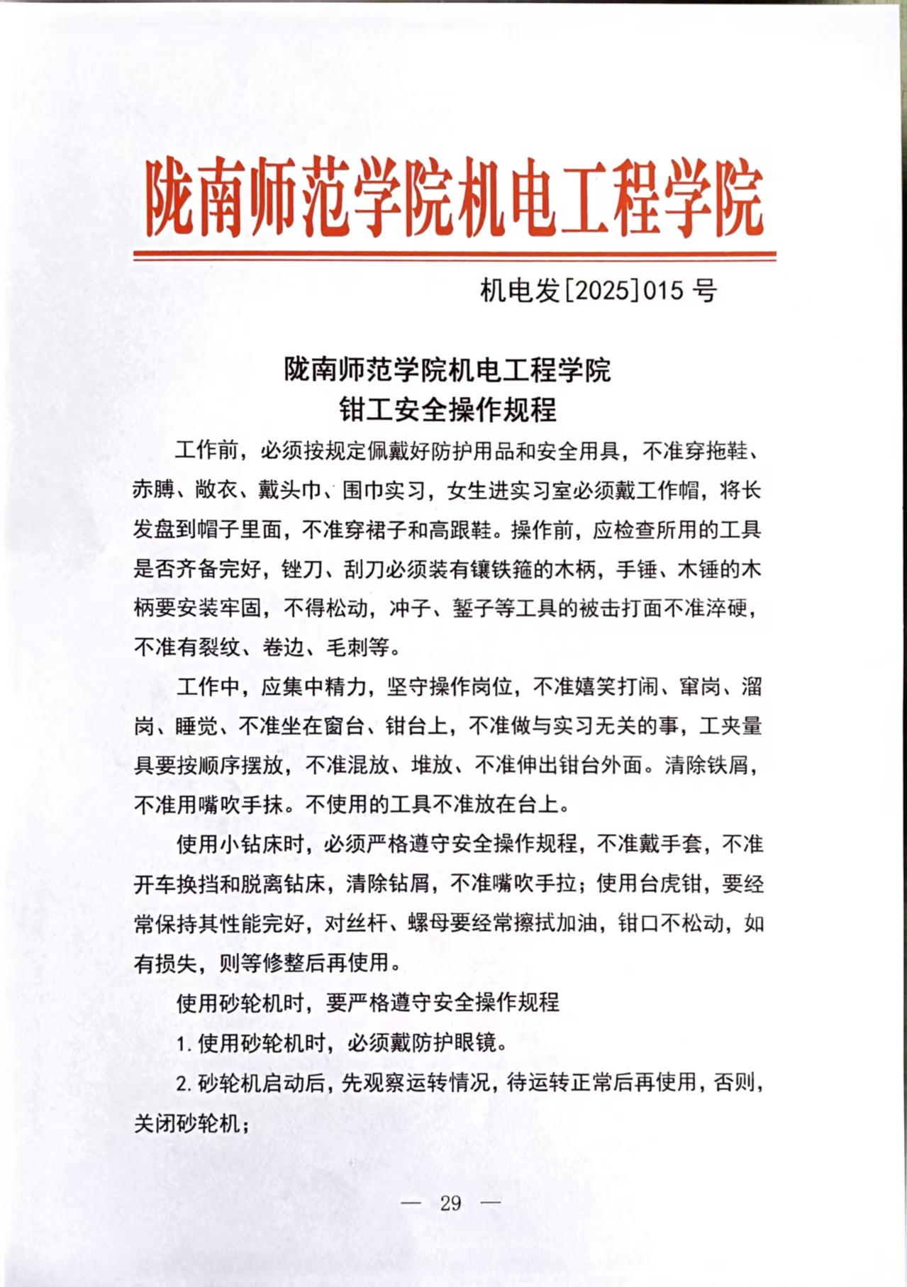
陇南师范学院机电工程学院钳工安全操作规程
发布日期:2025-10-30
附件【
陇南师范学院机电工程学院钳工安全操作规程 机电发[2025]015号.pdf
】已下载
次
上一条:
陇南师范学院机电工程学院工业机器人实训室安全管理制度
下一条:
陇南师范学院机电工程学院磨砂机安全操作规程